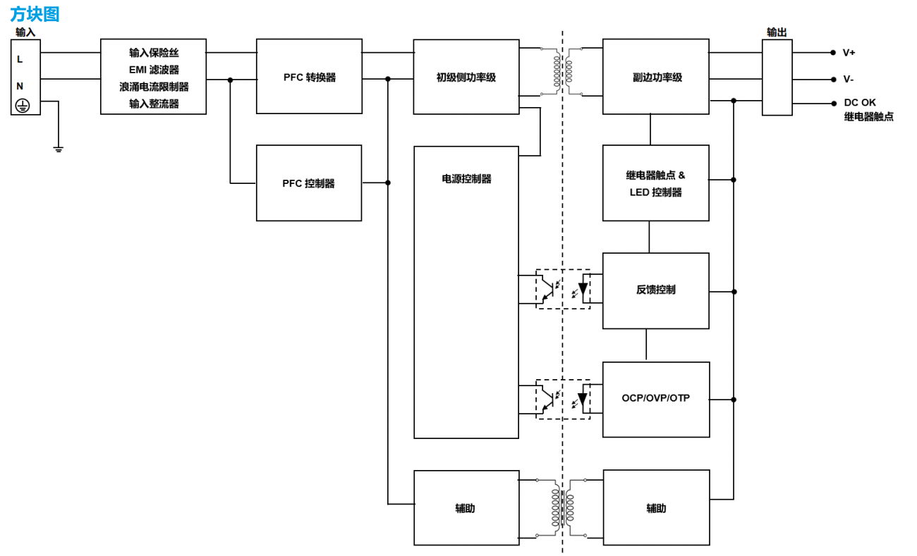
CliQ III 系列导轨式电源供应器配备高功率密度及智能过载保护特性设计。该系列中所有机种包裹外壳均为坚固却轻质的防腐蚀全铝外壳。 单路输出型号配备全球通用输入设计,提供恒电流模式下过流保护,适合充电应用。与 CliQ 家族其他产品一样,本系列产品电路板配备 涂布三防漆以抵抗严苛工业环境中常见之粉尘及化学污染物。台达 CliQ III 导轨式电源供应器系列还具备内置 150% 峰值功率持续 5 秒的 特色功能。从而保障高峰值负载下可靠开机,客户无须提升成本配备更高额定功率的电源供应器。
亮点及特色
• 全球通用交流输入电压范围
• 内置恒定电流电路,充电应用使用
• 230 Vac 下效率可高达 91%
• 150% 峰值功率可持续 5 秒
• 增强型峰值功率 200% 负载持续 50 ms
• 符合 SEMI F47 标准 @ 120 Vac
• 可在低至 -40°C 之极端低温下冷启动
• 内置 DC OK 继电器干接点及 DC OK LED 指示灯
• 电路板配备涂布三防漆以抵抗常见粉尘及化学污染物
• 通过 IEC/EN/UL 62368-1 认证

简体中文
English
Russian
全国服务热线










